Le vent de modernité qui balaye les démarches administratives
La fourrière n'évoque plus seulement des frais salés et des paperasses interminables. Ce service en ligne, intégré au portail officiel de l'administration française, marque un tournant. Il permet de vérifier instantanément si votre véhicule a été mis en fourrière.
Plus besoin de téléphoner partout ou de vous déplacer. Entrez simplement votre numéro d'immatriculation, et le système révèle tout : motif de l'enlèvement, date, heure, et adresse de la fourrière.
Cette transparence immédiate évite les angoisses inutiles. Distinguer un vol d'une mise en fourrière devient un jeu d'enfant. Les autorités ont conçu cet outil pour fluidifier la vie quotidienne des automobilistes. Il s'appuie sur une base de données nationale, mise à jour en temps réel par les services compétents.
Résultat : une réponse fiable en quelques clics. Ce progrès répond à une demande croissante de digitalisation des services publics. Il s'inscrit dans une vague plus large de simplification administrative, comme les renouvellements de permis en ligne.
Comment ce système accélère-t-il la sortie de votre véhicule ?
Récupérer votre voiture n'a jamais été aussi direct. Le cœur de ce service en ligne réside dans l'obtention numérique de l'autorisation de sortie, appelée mainlevée.
Avant, vous deviez vous rendre physiquement à la police ou la gendarmerie. Désormais, connectez-vous via FranceConnect, ce passeport numérique sécurisé.
Utilisez vos identifiants habituels, comme ceux de votre compte fiscal ou assurance maladie. Indiquez ensuite votre numéro de permis de conduire. Ajoutez le numéro de formule de votre certificat d'immatriculation, ou sa date d'émission si nécessaire. Un clic, et l'autorisation atterrit dans votre poche, prête à être imprimée ou montrée sur mobile.
Rendez-vous ensuite directement à la fourrière avec ce document. Payez les frais sur place (enlèvement, garde journalière, et amende éventuelle). Le gardien valide, et vous repartez au volant.
Ce processus coupe les intermédiaires inutiles. Il réduit le délai de récupération à quelques heures au lieu de jours. Les tests montrent une efficacité qui s’améliore, surtout en zones urbaines saturées. Ce service en ligne transforme une corvée en formalité expéditive.
Les bénéfices pour votre quotidien de conducteur
Pensez aux économies de temps. Plus de trajets inutiles vers un poste de police bondé. Ce service en ligne s'adapte à votre rythme : accessible 24/7 depuis un ordinateur ou smartphone.
Les frais de fourrière, déjà élevés (souvent autour de 150 euros pour l'enlèvement plus 10 euros par jour de garde) ne s'alourdissent plus d'attentes prolongées. Vous limitez ainsi les coûts supplémentaires.
La sécurité des données est au rendez-vous, grâce à FranceConnect qui protège vos informations personnelles.
Cet outil renforce aussi la confiance envers les institutions. En cas de doute sur un vol, une vérification rapide oriente vers une déclaration appropriée. Pour les professionnels, comme les livreurs ou taxis, cela signifie moins d'immobilisation et plus de productivité. Globalement, ce nouveau service en ligne humanise une procédure souvent vue comme punitive. Les retours d'utilisateurs soulignent sa simplicité : pas de jargon complexe, des instructions claires pas à pas.
Les étapes pour maîtriser cet outil numérique
Commencez par accéder au service en ligne Récupérer votre véhicule en fourrière. Saisissez votre numéro d'immatriculation avec précision (respectez le format, comme AA-123-AA pour les plaques récentes).
Un code de sécurité anti-robot apparaît ; tapez-le ou écoutez-le si besoin. Si votre véhicule figure en fourrière, le dossier s'affiche.
Passez à l'identification FranceConnect. Choisissez votre compte partenaire. Validez avec votre mot de passe habituel. Entrez ensuite les détails du permis et du certificat d'immatriculation. Téléchargez la mainlevée en PDF. Vérifiez qu'elle porte la signature électronique officielle. Imprimez-la ou gardez-la sur votre téléphone.
Dirigez-vous vers la fourrière indiquée. Présentez aussi votre assurance valide et votre permis. Réglez les frais en espèces, carte ou chèque, selon le lieu.
Récupérez votre voiture après contrôle.
Particularités à Paris et dans les grandes villes
Dans la capitale, ce service en ligne s'adapte aux spécificités locales. La Ville de Paris propose un téléservice Retrouvez votre véhicule dans les fourrières de Paris. Entrez votre plaque d’immatriculation, et obtenez des infos précises sur les fourrières parisiennes. Cet outil croise les données avec le national pour une vue exhaustive. Les enlèvements y sont fréquents, dus au trafic dense.
Le processus reste similaire : mainlevée en ligne, puis récupération physique. Notez que les frais varient (environ 150 euros d'enlèvement plus 10 euros quotidiens, avec un maximum de 30 jours avant vente aux enchères).
Pour les plaques étrangères, testez différents formats sans espaces. Ce service en ligne couvre la plupart des cas, mais un délai de 40 heures peut exister pour l'enregistrement post-enlèvement. Si rien n'apparaît, contactez la police.
Limites actuelles et perspectives d'évolution
Toutes les fourrières ne sont pas encore connectées à ce service en ligne. Certaines zones rurales tardent à intégrer la base nationale.
Si votre véhicule n'apparaît pas, appelez le commissariat le plus proche. En cas de procédure judiciaire, la mainlevée numérique reste indisponible ; un passage physique s'impose.
Vérifiez toujours vos documents : assurance et permis doivent être valides pour éviter un refus.
Les autorités prévoient d'étendre la couverture à 100% d'ici fin 2026. Des mises à jour régulières ajoutent des fonctionnalités, comme des alertes par SMS. Ce service en ligne évolue avec les retours des usagers.
Ce service en ligne redéfinit la manière de récupérer votre voiture en fourrière. Il injecte de la rapidité dans un système parfois rigide.
FAQ : Récupération de Véhicule en Fourrière
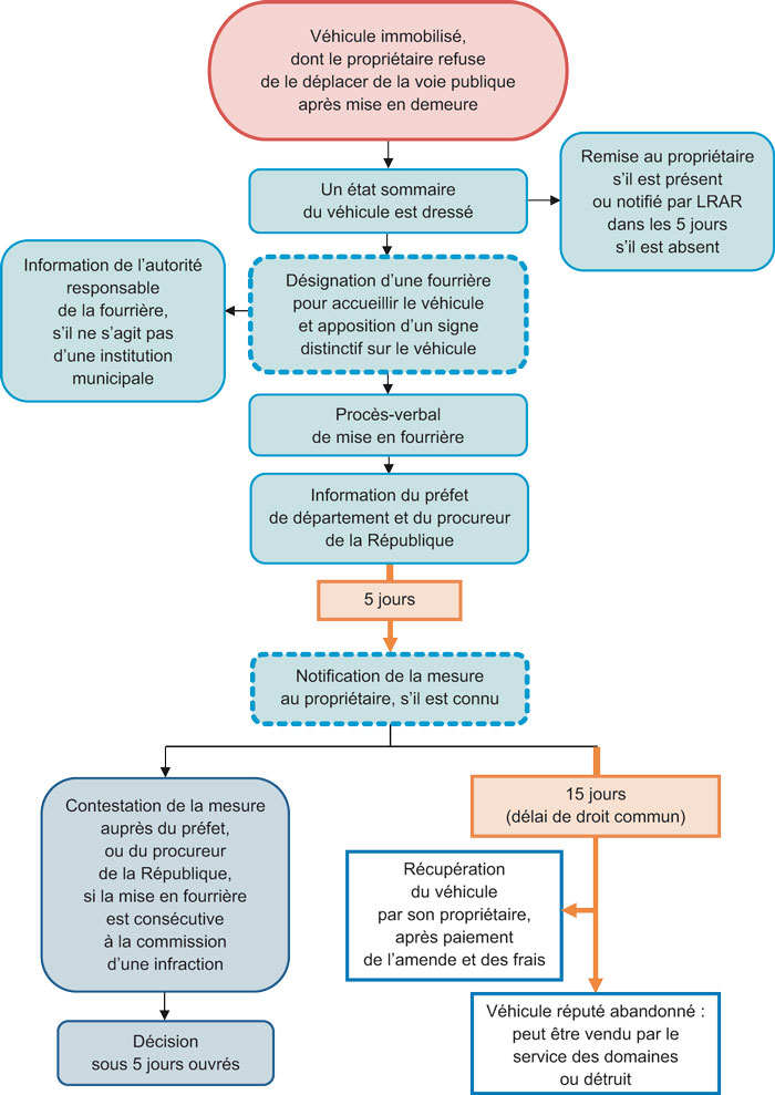
Les étapes de la mise en fourrière d’un véhicule
Quelques statistiques sur les fourrières en France
| Statistique | Détails | Source |
|---|---|---|
| Augmentation des tarifs | En 2024, le tarif d'une mise en fourrière pour une voiture a augmenté de 5,5 % au niveau national, passant souvent autour de 150 € pour l'enlèvement initial. | Décret national |
| Enlèvements à Paris | Les enlèvements ont diminué de 250 000 par an en 2016 à environ 100 000 en 2021, reflétant peut-être des changements dans les politiques de stationnement. | Données municipales |
| Exemples locaux | À Metz, près de 3 000 véhicules ont été envoyés en fourrière en 2024. À Gien, le nombre a doublé pour atteindre 158 en 2024, contre 81 en 2023. Dans les Vosges, 109 véhicules en 2024, légèrement moins que les 113 de 2023. | Rapports locaux |
| Tendances nationales | Bien que les chiffres nationaux complets ne soient pas toujours centralisés, des augmentations locales sont observées, comme +45 % dans certaines zones en 2023. Environ 1,2 million de véhicules hors d'usage sont traités annuellement en France, dont une partie provient de fourrières non récupérées. | Ministère de la Transition écologique |

